Introducing the peaq Machine RWA Framework: Tokenize Your Robots
.jpg)
Agents became liquid — now machines and robots can too. We're releasing the world's first comprehensive machine tokenization framework, which turns revenue-generating machines into a whole new digital asset class.
Over the last year, peaq and Dualmint have put real revenue-generating machines onchain. This includes a live robotic deployment: a tokenized vertical farm in Hong Kong built by Kanaya AI, with ~200 owners. The farm generates roughly 20% APY by producing food for local supermarkets and local residents.
That proved something important: machines can operate inside blockchain economies in practice, not just in theory. They can generate real yield for real users.
After that deployment, the conversation changed.
Projects no longer asked if machine tokenization was possible. They asked how to do it compliantly and at scale.
So instead of onboarding fleets one by one, we built a framework and the structure that standardizes tokenization.
The world’s first full-stack system for tokenizing and financing real-world machines and robots is finally here, accessible through one SDK. This includes all the key steps: registration, issuance, revenue routing, and compliance.
It works end-to-end, but can also be integrated on a by-module basis.
From Liquid Agents to Liquid Infrastructure
When machines become tradable units, not just balance-sheet items, finance is no longer a pure abstraction. It's integrated into the physical world — literally.
Tokenized agents are rapidly becoming accepted economic actors onchain. They hold assets, allocate capital, execute strategies, and increasingly act on behalf of people, companies, and protocols. In other words: markets are getting comfortable with non-human participants.
A few weeks ago, we shipped a missing connector between those agents and the physical world. We released an OpenClaw skill enabling an agent to coordinate and request actions across machine fleets — in principle even at massive scale, from thousands to millions of devices. These actions are executed through signed requests and policy-based permissions, ensuring only authorized operations are carried out.
Once agents can operate machines, the next step is obvious: machines must be able to participate financially too. This includes anything from having their own wallets to paying for their own maintenance, holding different assets such as stake in other machines, investing their revenue, and distributing their yields.
Today you can trade tokens representing protocols and manufacturing outputs, like gold bullions.Next, markets will be able to trade manufacturing productive capacity itself.
That creates an entirely new hyperliquid asset class around real-world output:
- Agents allocating capital across fleets of robots based on performance
- Machine shares used as collateral in lending markets
- Autonomous treasuries reinvesting machine revenue into new machines
- Secondary markets pricing individual devices instead of companies
- Insurance sharing upside in specific machines it insures
But the bigger shift appears once machines stay liquid over time.
Instead of a one-time financing event, machines become continuously financial:
- Prediction markets around machine uptime and maintenance
- Machine bonds packaging future production into fixed yield instruments
- Autonomous agents building diversified portfolios of productive infrastructure
- Devices refinancing themselves using their own revenue history
- Participants holding fractions of expensive industrial equipment as savings assets
In that world, someone might hold a fraction of a logistics robot the same way they hold a share in an ETF, except the yield comes from physical output, not financial abstraction.
Capital markets begin to price productivity directly.
How it works
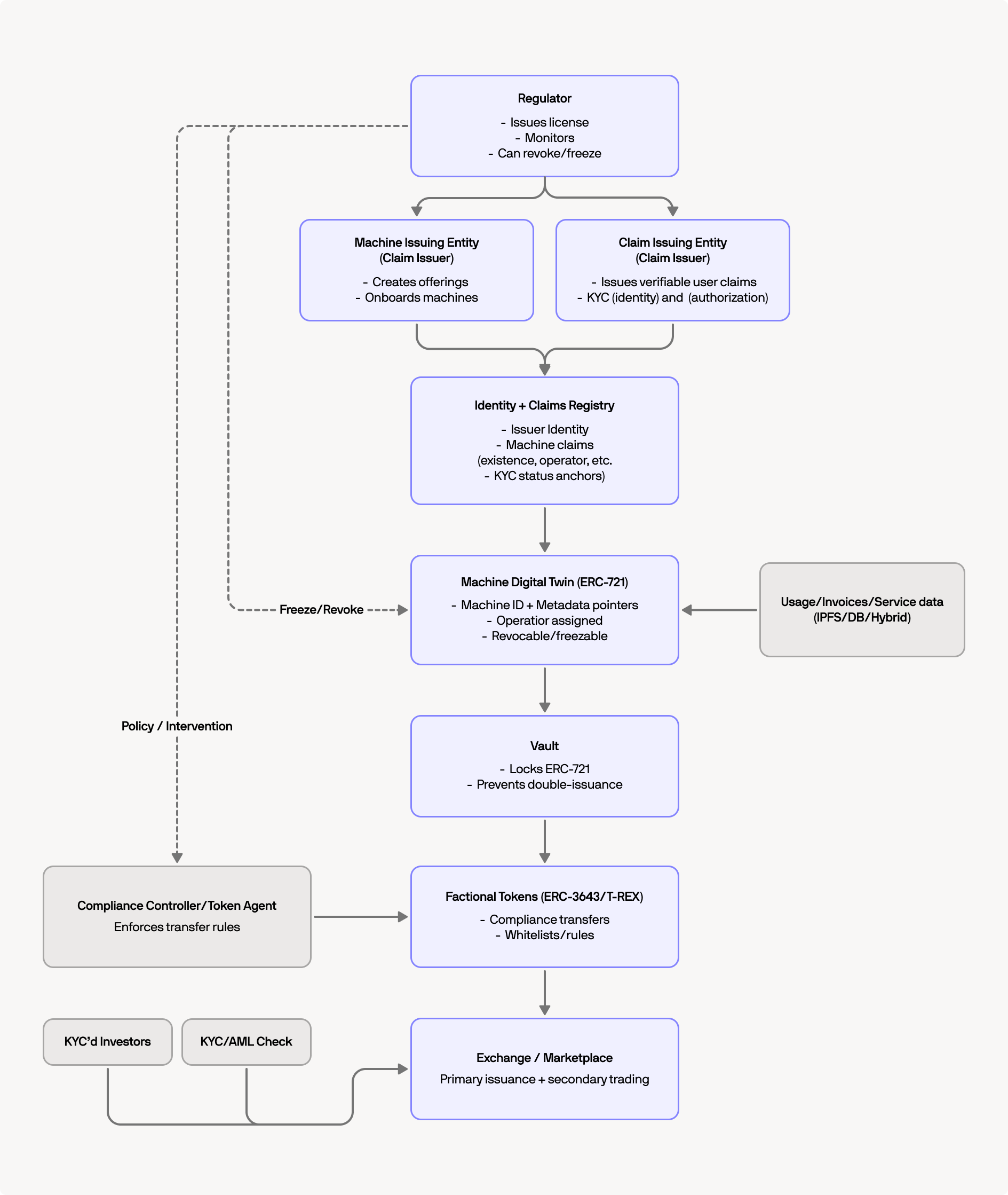
The framework gives each machine a standardized onchain financial structure by providing an identity registry, a tokenization container, and handling revenue distribution and compliance.
A machine is first registered with an identity and metadata, allowing it to be uniquely referenced across applications. Operational information and legal relationships — such as leasing, financing, or operating agreements — can then be attached to it.
From there, the machine, minted onchain as an NFT, can be deposited into a structured asset (tokenization) container and fractionalized into compliant ownership shares. Transfers are restricted to verified participants, and revenue generated by the machine can be distributed automatically according to the ownership logic.
Subject to regulatory approval, an issuer may also raise capital for a future machine in advance, with the specific machine formally linked onchain and its NFT issued only once the machine is live and operational.
Under the hood, the system separates roles and responsibilities so real-world participants can plug into the same lifecycle:
- regulators approve and supervise authorized issuers
- machine issuers register machines and assign their NFTs to owners
- claim and compliance providers verify identities and permissions
- machine operators can be appointed (off-chain but in metadata)
- compliant launchpads and distribution platforms offer the assets
- marketplaces enable compliant trading
- applications and agents interact economically with the machine
The technical structure is standardized, but each machine can support flexible financing models — from leasing and revenue participation to fixed-yield instruments.

Designed with and for regulators
Machines and robots are not just assets, they are infrastructure.
Energy systems, mobility fleets, production robots, compute hardware — they all interact with the physical world and with people. Markets around them must be trustworthy by design.
The framework was built so regulators, marketplaces, and compliance providers can connect directly to the asset layer rather than supervise it externally.
Different jurisdictions can attach requirements without changing the machine’s structure.
Distribution platforms can list the same machine across compliant venues.
peaq is currently working with regulators to acquire relevant licenses for its Machine RWA framework. While the partners cannot yet be publicly named, teams that wish to tokenize their machines or projects can already apply to join the rollout pipeline outlined below through this form.
In parallel, peaq engages with innovation and regulatory initiatives as machines and robots increasingly become part of critical infrastructure. This growing relevance is driving regulator interest in topics such as tokenization. The Machine Economy Free Zone in Dubai — accredited by the Dubai Virtual Asset Regulatory Authority (VARA) — reflects this shift, with tokenization forming a core pillar of its framework.
Initial Machine Offerings (IMROs) — CoinList Among the First Launchpad Partners
Tokenizing a machine only matters if it can actually reach capital.
We are aligning with launchpads and regulatory stakeholders to support future Initial Machine & Robot Offerings (IMROs) once licensing pathways are finalized, enabling compliant retail access from day one.
Machines integrated into the framework are therefore being prepared for regulated liquidity and established investor bases. We will share updates as these pathways become operational.
The objective: when tokenized machines enter the market, the distribution is already in place.
A New Growth Model For Your Business
This doesn’t replace companies. It changes how they grow.
Instead of raising capital and buying machines: machines attract capital and expand operations.
That enables:
- fleet expansion without equity dilution
- usage-based ownership instead of upfront sales
- performance-based lending instead of blanket debt
- shared-upside insurance models
- secondary markets for operational equipment
- Companies gain flexible balance sheets.
- Machines gain continuous liquidity.
Start building
The Machine RWA Framework lets builders design around real productivity instead of abstract tokens.
- Robotics companies can deploy machines funded per device.
- DePIN networks can distribute earnings per node.
- Manufacturers can sell productive capacity instead of equipment.
- Operators can refinance based on performance history.
- Platforms can launch machine-backed financial products.
- Agents can manage portfolios of productive infrastructure.
As machines become continuously tradable, they can be used as collateral, bundled into financial instruments, and accumulated into autonomous portfolios. The economic unit shifts from an organization to a machine.
You can start integrating today:
→ Full peaq builder stack overview
The framework is already live and ready to power your tokenization project. If you'd like to also join the onboarding pipeline with our regulator partners, please fill in the form below:
→ Form

%203.png)
